Datasets:

Modalities:
Image
Size:
< 1K
Libraries:
Datasets
License:
adhisetiawan sitammeur commited on
Commit
5f080fa
·
verified ·
1 Parent(s): 7c82227

Common Pretrained Models: Inception Network Images (#73)

Browse files

- Common Pretrained Models: Inception Network Images (670383930d116074d6ae77798bcf9d7762145187)


Co-authored-by: Sitam Meur <[email protected]>

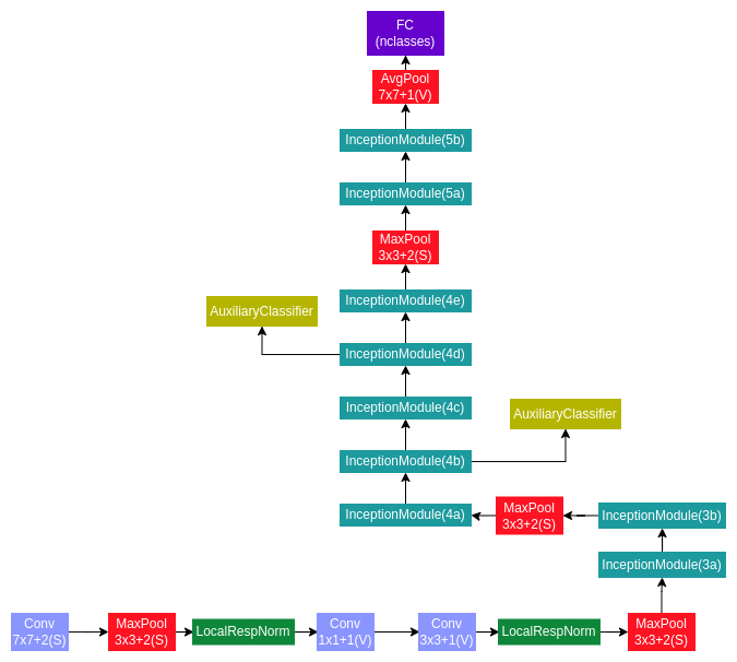
googlenet_architecture.png ADDED

Git LFS Details

  • SHA256: 68641e3323e985d3415575e7af51c063f0e5b3d9df7751b8c387231c46964624
  • Pointer size: 130 Bytes
  • Size of remote file: 74.9 kB
googlenet_auxiliary_classifier.jpg ADDED

Git LFS Details

  • SHA256: f26182548e8178fec4557faed48cc69faf8a8b358ff3d91bbb484e8431905029
  • Pointer size: 130 Bytes
  • Size of remote file: 57.2 kB
inception-resnet.png ADDED

Git LFS Details

  • SHA256: c1dd9ca9fafa76175590b09d3a970506dff75323b110b1fc90d4a4059afd8376
  • Pointer size: 130 Bytes
  • Size of remote file: 25.5 kB
resnext_same_topology.png ADDED

Git LFS Details

  • SHA256: f49deb5dee3b0d888bfe27899b30133c983f440ac8e6af1fcca3a57f5df834ba
  • Pointer size: 130 Bytes
  • Size of remote file: 15.1 kB